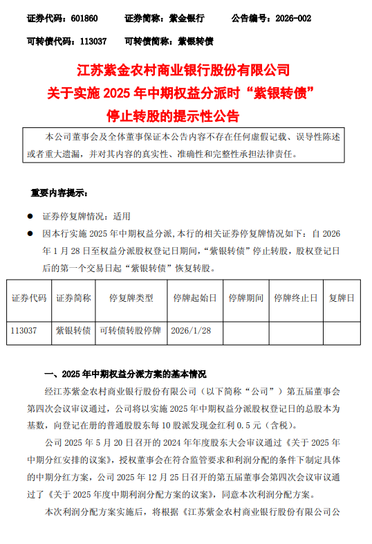
1月22日金融一线消息,紫金银行公告称,因该行实施 2025 年中期权益分派,该行的相关证券停复牌情况如下:自2026年 1 月 28 日至权益分派股权登记日期间,“紫银转债”停止转股,股权登记日后的第一个交易日起“紫银转债”恢复转股。
*ST东易(002713.SZ):张建华成为公司实际控制人
并行科技(920493):拟采购GPU算力服务器
昆船智能(301311):中标湖南中烟工业有限责任公司长沙卷烟厂采购项目,中标金额为729.99万元
直击达沃斯|对话医渡科技宫如璟:生命科学是星辰大海,医疗AI仍处早期
金鹰基金欧阳娟:创新药迎来业绩窗口期 脑机和AI医疗焕发产业新生
Suplay冲击“卡牌第一股”:授权IP依赖症难解 库存一年滞销价值“归零”?
光大期货:1月22日软商品日报
四川元初科汇科技有限公司成立 注册资本50万人民币
发表评论
2026-01-23 06:00:49回复
2026-01-23 03:48:01回复