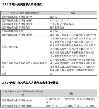
专题:2025基金年报季启幕:头部公募“万亿战”升级,工银瑞信净利领跑,“赚钱榜”大洗牌 伴随着公募产品2025年报的集中披露,过去一年基金公司受到监管处罚的情况曝光。汇添富基金2025年报显示,2025年11月11日,...
-
发布了文章 2026-03-31
汇添富基金2025年因合规内控、投资运作、基金销售等问题被责令改正,三名高管收警示函
-
发布了文章 2026-03-20
建发合诚(603909.SH):2025年净利润同比增长14.21% 拟10派1.5元
格隆汇3月20日丨建发合诚(603909.SH 公布,公司2025年实现营业收入76.35亿元,同比增长15.53%;归属于上市公司股东的净利润1.09亿元,同比增长14.21%;基本每股收益0.42元。拟向全体股东每10股...
-
发布了文章 2026-03-17
虎牙发布2025年Q4及全年财报:全年总收入增长7%至65亿元,四季度收入创新高
北京时间2026年3月17日下午,虎牙公司(NYSE:HUYA)公布了2025年第四季度及全年财报。财报显示,2025年第四季度,虎牙总收入为17.4亿元,创近10个季度新高,同比增速提升至16.2%。其中,游戏相关服务、广...
-
发布了文章 2026-03-09
亚马逊旗下的Zoox扩大服务范围,自动驾驶出租车竞争日趋激烈
亚马逊旗下的Zoox公布了新的服务区域,以测试其自动驾驶出租车服务,这是自动驾驶出租车领域争夺主导权竞赛中的最新举措。 Zoox于周一上午宣布,将其自动驾驶汽车测试项目拓展至达拉斯和凤凰城,使其业务覆盖美国10个市场...
-
发布了文章 2026-03-09
布油,美油双双突破100美元/桶!化工板块持续猛涨,华宝基金化工ETF(516020)标的指数年内涨超16%!
近期,受地缘冲突影响,石油价格持续暴涨。数据显示,据财联社,3月9日,布伦特原油、WTI原油双双突破100美元/桶。平安证券日前指出,多国石油面临减停产风险,油价短期或继续走高。* 还有分析表示,地缘冲突会使得化工品...
-
发布了文章 2026-03-06
宁波旅行团滞留迪拜港,原定航班取消,阳光保险回应理赔方案
载着近200名中国游客的“神女号”邮轮因中东形势升级滞留迪拜港,如何返航成为近期社会关注的热点之一。 滞留在船上的包括一个来自浙江宁波的32人旅行团,该旅行团由浙江飞扬国际旅游集团组织。3月5日,第一财经从飞扬旅游方...
-
发布了文章 2026-03-02
东方证券:选举周磊担任公司董事长
炒股就看金麒麟分析师研报,权威,专业,及时,全面,助您挖掘潜力主题机会! 人民财讯3月2日电,东方证券(600958)3月2日公告,公司董事会经审议同意选举周磊担任公司第六届董事会董事长。履历显示,周磊1978年出生...
-
发布了文章 2026-02-19
白宫新闻秘书莱维特:伊朗若与特朗普达成协议将是明智之举
白宫新闻秘书卡罗琳·莱维特表示,伊朗若与总统特朗普达成协议,将是明智之举。 莱维特在白宫向记者通报情况。 莱维特表示,有“许多理由”和论据支持对伊朗发动打击,但她补充称,外交仍是特朗普总统的首选。...
-
发布了文章 2026-01-16
央行开年即送货币金融政策大礼包支持实体经济 其中4项具体举措昨晚落地 今年降准降息还有空间
◎记者 范子萌 张琼斯 在国新办1月15日举行的新闻发布会上,中国人民银行、国家外汇局有关负责人介绍货币金融政策支持实体经济高质量发展成效。会上宣布了年初先行出台的一批货币金融政策,包括下调结构性货币政策工具利率、下...
-
发布了文章 2026-01-02
现货铂金涨幅扩大至近5%
快讯摘要 现货铂金涨幅扩大至近5%人民财讯1月2日电,现货铂金持续走强,涨幅扩大至近5%。...
-
发布了文章 2025-12-24
威海银行遭China Hongqiao Group Limited减持1250万股 每股作价3.06港元
香港联交所最新资料显示,12月19日,China Hongqiao Group Limited减持威海银行(09677)1250万股,每股作价3.06港元,总金额为3825万港元。减持后最新持股数目约为2.64亿股,最...
-
发布了文章 2025-12-23
黄金与股票市场走势有什么关联?
在金融投资领域,黄金和股票市场是投资者重点关注的两个领域。它们的走势关联一直是投资者研究的重要课题,理解二者之间的关系,对于投资者合理配置资产、降低风险具有重要意义。从避险属性角度来看,黄金通常被视为避险资产。当股票市场出现...
-
发布了文章 2025-12-20
南京拾味一刻食品有限公司成立 注册资本2万人民币
天眼查App显示,近日,南京拾味一刻食品有限公司成立,法定代表人为孔慧婷,注册资本2万人民币,经营范围为许可项目:食品销售(依法须经批准的项目,经相关部门批准后方可开展经营活动,具体经营项目以审批结果为准)一般项目:食品互联...
-
发布了文章 2025-12-16
歌礼制药-B(01672.HK):拟将股份购回资金上限提升至5亿港元 基于多项核心管线重大进展
格隆汇12月16日丨歌礼制药-B(01672.HK 发布公告,有关董事会拟根据公司股东于股东周年大会上授予董事会购回公司股份的一般授权行使其权力,使用最多3亿港元的资金(拨付自公司内部财务资源 在合适时间于公开市场上购回股份...
-
发布了文章 2025-12-01
11月30日增减持汇总:暂无增持 中微公司等3股减持(表)
炒股就看金麒麟分析师研报,权威,专业,及时,全面,助您挖掘潜力主题机会! 据统计,11月30日,盘后暂无A股上市公司披露增持情况。包括优利德、圣诺生物、中微公司在内的3家A股上市公司披露减持情况。...
-
发布了文章 2025-11-11
年内60股遭立案!五成系风险警示股,15股已收罚单
登录新浪财经APP 搜索【信披】查看更多考评等级 炒股就看金麒麟分析师研报,权威,专业,及时,全面,助您挖掘潜力主题机会! 来源:北京商报 立案调查一直被市场视为重大利空事件,从最新加入立案调查名单的八一钢铁(维...
-
发布了文章 2025-06-17
葛海蛟会见伦敦金融城政策与资源委员会主席贺凯思
来源:中国银行 6月16日,中国银行董事长葛海蛟在中国银行总行大厦会见了来访的伦敦金融城政策与资源委员会主席贺凯思一行。双方就进一步落实第十一次中英经济财金对话成果,推动两国在人民币国际化、绿色可持续发展、养老金融...
-
发布了文章 2025-06-03
一张百万罚单折射消金行业“十五年之痒” 捷信终归京东后巨头化趋势或更凸显
财联社6月3日讯(记者 彭科峰)消费金融行业又现“百万”罚单。 5月30日,北京金融监管局发文称,北京阳光消费金融股份有限公司,因为贷后管理有效性不足;合作机构管理不到位等诸多问题,被罚款150万。这是近年来罕见的消...
-
发布了文章 2025-05-27
新大正:二级市场交易价格受多方面因素影响
证券日报网讯新大正5月26日在互动平台回答投资者提问时表示,二级市场交易价格受多方面因素影响,公司严格按照上市公司监管法规要求合规经营、规范运作。...
-
发布了文章 2025-05-22
文达通屡败屡战曲折上市路:业绩负增长,资产负债率激增137%
专题:文达通港股IPO:资产负债率节节攀升 关联交易迷局隐现 炒股就看金麒麟分析师研报,权威,专业,及时,全面,助您挖掘潜力主题机会! 来源:港湾商业观察 近期,民生服务供应商青岛文达通科技股份有限公司(以下简称...












