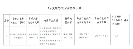
4月3日金融一线消息,据中国人民银行贵港市分行行政处罚决定信息公示表显示,中国银行股份有限公司贵港分行因违反金融统计相关规定、违反账户管理规定、未按照规定开展客户尽职调查、未按照规定保存客户身份资料和交易记录,被警告,罚款30.17万元。
汽油成本上涨,但电动汽车驾驶者称几乎不受影响
短线拉升!美联储,降息大消息!美国发布重磅数据
美战机在伊朗被击落 特朗普曾扬言再轰炸两三周
体面人,江苏前首富苏宁张近东,英雄迟暮!
中国银联发布智能体支付开放协议框架
铜师傅港股首日腰斩:估值泡沫破裂、业绩单一且高度依赖线上渠道
人工智能焦虑拖累股价 微软高管称Copilot产品销售势头良好
聚丙烯:3月检修损失量新高,供应锐减支撑4月场内预期
发表评论
2026-04-04 03:49:21回复
2026-04-04 12:58:41回复
2026-04-04 13:41:05回复
2026-04-04 08:44:14回复