2月14日,中广核新能源2026年度光伏逆变器设备框架集采中标候选人公示,神州数码、株洲变流所、阳光电源、特变电工、首航新能源、上能电气、科华数能7家企业入围。

根据招标公告,本次招标共分为5个标段,总规模9GW,型号均为组串式300kW及以上型号(备用:组串式150kW以上且300kW及以下型号)。
供货时间为2026年1月-2026年12月(以实际项目书面通知为准),投标人的交货进度必须满足招标人进度的要求。

投标人必须同时参加五个标段的投标,且相同型号及技术要求的设备在不同标段中,不得出现不相同单价,否则将作废标处理。
每个标段单独评标,但一家投标单位最多只能中一个标段,不得兼中。当五个标段中N个标段(N≥2)的第一名为同一投标人时,依据项目整体(中广核新能源2026年度光伏支架设备框架集采全部五个标段)总中标金额最低的原则确定各标段最终中标人。
并且同一标段中,综合排名靠前的投标人未在本标段或其他标段中被推荐为第一中标候选人,则排名靠后的投标人不得在本标段中推荐为第一中标候选人。除因上述原则调整第一中标候选人外,其余中标候选人仍按综合排名顺序推荐。
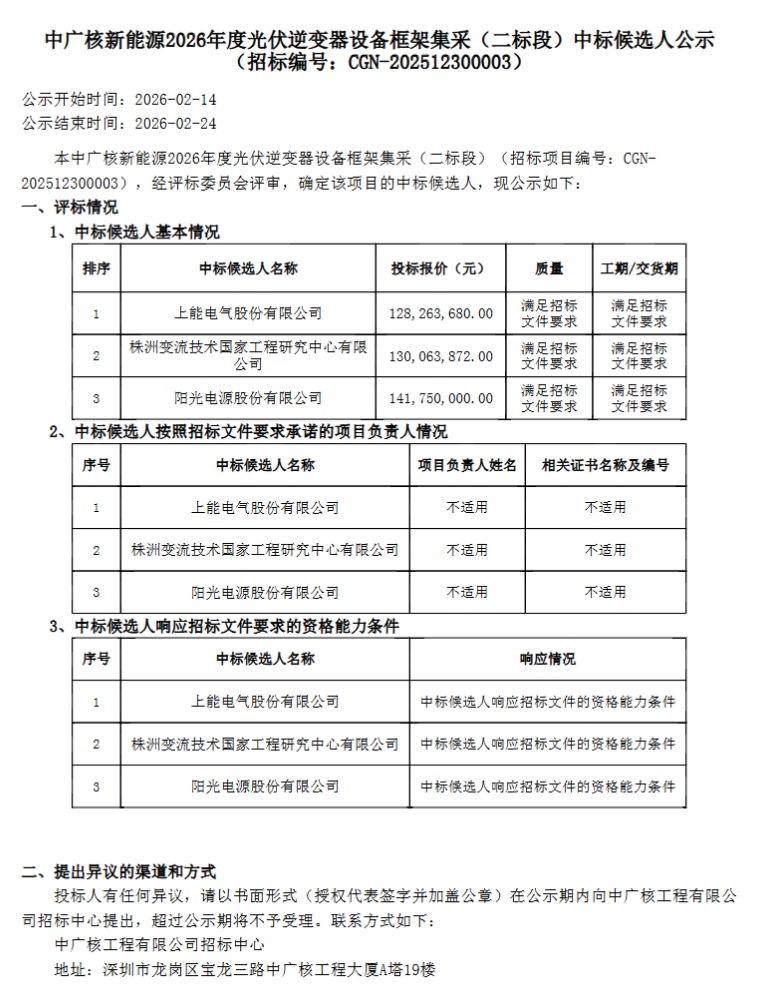
相关见下:





责任编辑:杨靖羽



发表评论
2026-02-15 13:53:40回复
2026-02-15 17:27:11回复