每经编辑|黄胜
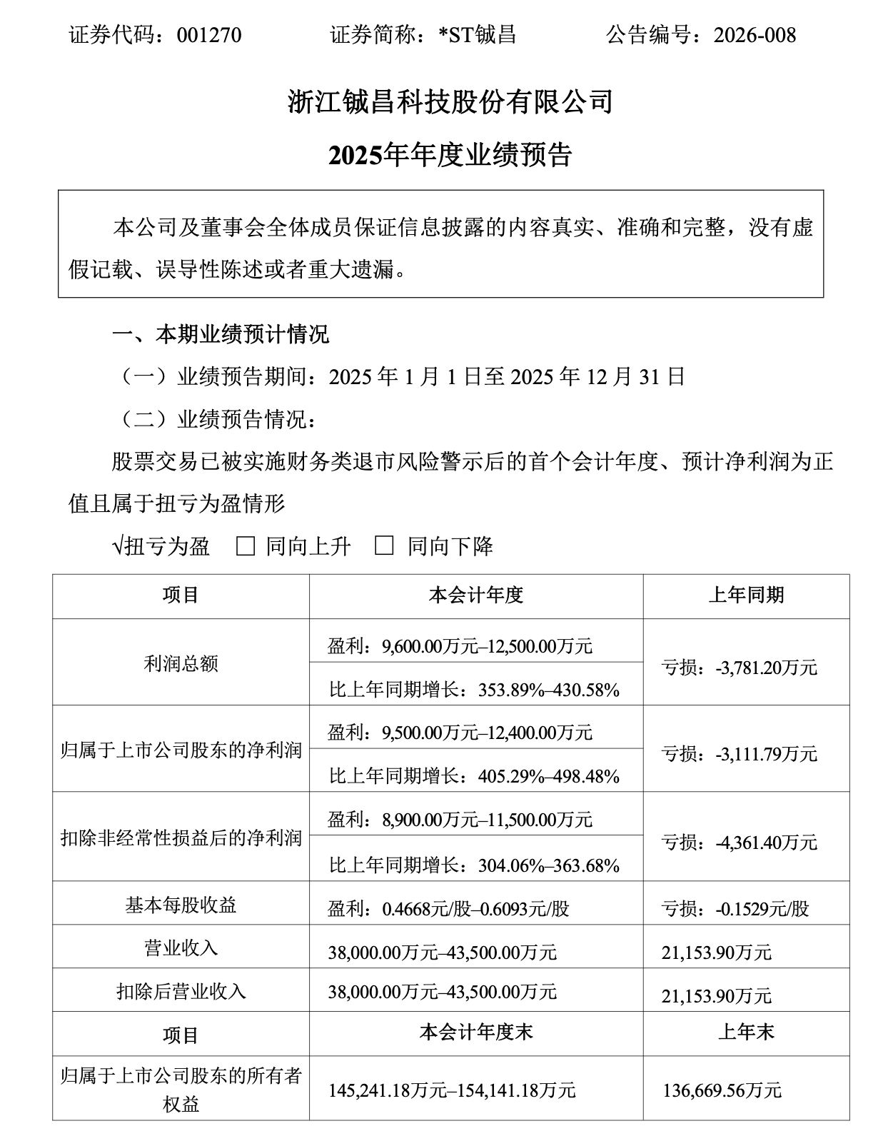
1月28日晚,*ST铖昌(001270.SZ)公告称,*ST铖昌预计2025年归属于上市公司股东的净利润为9500万元~12400万元,上年同期为亏损3111.79万元,同比扭亏为盈。公司股票因2024年度经审计净利润为负值且扣除后营业收入低于3亿元,自2025年4月24日起被实施退市风险警示。若公司2025年度出现《深圳证券交易所股票上市规则》第9.3.12条规定的相关情形,公司股票将面临被终止上市的风险。公司已披露股票可能被终止上市的风险提示公告,并计划更换会计师事务所以推进2025年度审计工作。

*ST铖昌股价自2025年12月1日以来大幅拉升,被市场称为近期商业航天板块大牛股。
盘面上,*ST铖昌今日一字涨停,股价最新报157.68元,市值325亿元。


公开资料显示,*ST铖昌的主营业务是微波毫米波相控阵T/R芯片的研发、生产、销售和技术服务。公司的主要产品是GaAs/GaN功率放大器芯片、GaAs低噪声放大器芯片、GaAs收发前端芯片、收发多功能放大器芯片、幅相多功能芯片、模拟波束赋形芯片、数控移相器芯片、数控衰减器芯片、功分器芯片、限幅器芯片。
2025年10月22日,*ST铖昌发布2025年第三季度报告,前三季度实现营业收入3.06亿元,同比增长204.78%;实现净利润9035.86万元,同比增长386.56%。第三季度实现营业收入1.05亿元,同比增长266.57%;实现净利润3372.53万元,同比增长565.20%。公司在星载领域持续发力,不断扩大产品所覆盖的卫星型号范围。其中,多个具备规模量级的多系列遥感卫星项目已进入常态化批量交付阶段,增速可观。同时公司在低轨卫星方面保持优势,与下游主力机构保持密切合作关系,已根据客户需求备货并按计划交付。
每日经济新闻综合公开消息
免责声明:本文内容与数据仅供参考,不构成投资建议,使用前请核实。据此操作,风险自担。
封面图片来源:每日经济新闻



发表评论
2026-01-29 13:53:52回复
2026-01-29 04:58:57回复
2026-01-29 07:43:15回复
2026-01-29 14:49:15回复