来源:上海证券报·中国证券网 上证报中国证券网讯(记者 杨子晏)近日,绿色动力披露2025年年度报告。报告期内,公司实现营业收入35.34亿元,同比增长3.97%;归母净利润6.18亿元,同比增长5.54%。公司拟向全体股东...
-
发布了文章 2026-04-01
绿色动力2025年实现营收35.34亿元 拟10派2.2元
-
发布了文章 2026-03-26
国家医保局医药服务管理司司长黄心宇:长护险制度建设可以从市地级统筹先起步 不搞“齐步走”、“一刀切”
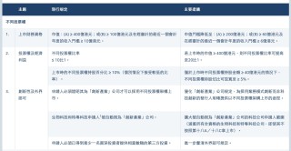
3月26日金融一线消息,国务院新闻办公室举行新闻发布会,介绍加快建立长期护理保险制度有关情况。国家医保局医药服务管理司司长黄心宇在国新办新闻发布会上表示,《关于加快建立长期护理保险制度的意见》规定用三年左右的时间,基本建...
-
发布了文章 2026-03-14
利空突袭!深夜,大跳水!一夜蒸发4370亿元,AI巨头怎么了?
AI巨头,被曝大规模裁员!当地时间周五,在美股市场上,Meta股价大跌近4%,单日市值蒸发619亿美元(约合人民币4370亿元),公司总市值缩水至1.55万亿美元,约合人民币10.69万亿元。当天,有消息称,为应对AI成本激...
-
发布了文章 2026-03-13
香港联交所拟优化上市机制:IPO保密申请拟扩大至所有新申请人 第二上市门槛拟进一步下调 强化“退回”机制
每经记者|黄婉银 每经编辑|陈俊杰 3月13日,香港联合交易所有限公司(以下简称联交所)刊发咨询文件,就提升香港上市机制竞争力的多项建议公开征询市场意见。本次咨询旨在创造更加多元和更有活力的市场环境,满...
-
发布了文章 2026-03-07
招聘寒冬动摇美联储主流观点 通胀压力下利率决策取舍艰难
非同寻常的招聘寒冬正在动摇美联储决策者的主流观点。此前,他们普遍认为劳动力市场的稳定将使他们在对抗通胀的同时得以保持利率不变。 2月份美国非农就业人数减少9.2万人,失业率升至4.4%,引发了经济学家对“滞胀循环”的...
-
发布了文章 2026-03-02
换帅后,四川天府银行接下来怎么走?
来源:看懂经济 2026年2月26日,国家金融监督管理总局四川监管局的一纸批复,正式核准王成担任四川天府银行行长。 这场历时五个月的任职资格审批,终于为这家四川第三大城商行的高管拼图补上了关键一块。 五个月前...
-
发布了文章 2026-02-22
AI大模型龙头智谱道歉并公布处理和补偿方案
智谱于2月21日发布GLM Coding Plan致歉信,并公布处理和补偿方案。 智谱称,这次改版主要犯了三个错:规则透明度不够、GLM-5灰度节奏太慢、老用户升级机制设计粗糙。 智谱介绍,GLM-5发布后,流量...
-
发布了文章 2026-02-03
手握100万大额存单的人,有点慌
来源:财经天下WEEKLY 储户王女士最近有些发愁,“我的三年期50万元大额存单1月22日已经到期,当初还嫌3.1%的利率低,如今来看这个数字已经是天花板。”一周多时间过去了,她还没有为这笔存款找到满意的“出路”。...
-
发布了文章 2026-02-03
酒价内参2月3日价格发布 十大单品七涨三跌结构分化延续
新浪财经“酒价内参”重磅上线 知名白酒真实市场价尽在掌握 新浪财经“酒价内参”过去24小时收集的数据显示,中国白酒市场十大单品的终端零售均价在2月3日呈现结构性分化走势。如果十大单品各取一瓶整体打包售卖,今日总售价为90...
-
发布了文章 2026-01-30
特朗普今将揭晓美联储主席人选 沃什以90%概率领跑
新华财经北京1月30日电 美国总统特朗普当地时间周四晚间确认,将于周五上午(北京时间今晚)正式公布下一任美联储主席提名人选。这一决定将终结持续数月的遴选进程,并为全球最具影响力的中央银行未来政策方向提供关键信号。 “...
-
发布了文章 2026-01-27
营收增加78.5%股价却腰斩,估值仅剩3亿美金的华米撑不起高端野心
炒股就看金麒麟分析师研报,权威,专业,及时,全面,助您挖掘潜力主题机会! 来源:新知财商早观 对于华米而言,高端化并非遥不可及,但绝非靠推出几款高价产品就能简单实现。...
-
发布了文章 2026-01-17
AI建设考验美国电费公平性
随着数据中心建设激增,Alphabet(GOOGL)支持培训项目以解决电工短缺问题,同时报告强调居民用户支付的电费涨幅高于数据中心等商业用户;Meta(META)是正在扩张产能的公司之一。...
-
发布了文章 2026-01-07
沪指微涨录得14连阳 成交额连续两日超2.8万亿
1月7日,沪指涨0.05%,录得14连阳,深成指涨0.06%,创业板指涨0.31%。沪深两市成交额2.85万亿,较上一个交易日放量476亿,成交额连续2个交易日超2.8万亿。 盘面上,全市场近3200只个股下跌,上涨个...
-
发布了文章 2025-12-27
新三板重要公告汇总(2025年12月26日)
12月26日晚间,新三板多家挂牌公司发布公告,以下是同壁财经整理的重要公告:【北交所上市进展】新恒泰(874502):北交所IPO成功过会2025 年 12 月 26 日,北交所发布《北京证券交易所上市委员会 2025 年第...
-
发布了文章 2025-12-19
广西大壮工贸有限公司成立 注册资本168万人民币
天眼查App显示,近日,广西大壮工贸有限公司成立,法定代表人为林充仕,注册资本168万人民币,经营范围为一般经营项目:电子产品销售;技术服务、技术开发、技术咨询、技术交流、技术转让、技术推广;金属材料制造;金属材料销售;金属...
-
发布了文章 2025-12-17
深圳壹壹佳丫进出口有限公司成立 注册资本50万人民币
天眼查App显示,近日,深圳壹壹佳丫进出口有限公司成立,法定代表人为陈建龙,注册资本50万人民币,经营范围为一般经营项目是:食品用塑料包装容器工具制品销售;机械设备销售;包装材料及制品销售;塑料制品销售;纸制品销售;金属制品...
-
发布了文章 2025-12-16
中国农业银行与国机集团签署战略合作协议
来源:中国农业银行 12月15日,中国农业银行与国机集团以“携手共担乡村振兴使命,齐心同绘制造强国蓝图”为主题签署战略合作协议。中国农业银行董事长谷澍、行长王志恒,国机集团董事长张晓仑、总经理周开荃出席签约仪式。农业...
-
发布了文章 2025-11-24
越跌越买?超700亿资金,借道ETF逆势加仓
近日,股市回调,市场担忧情绪再度蔓延。 11月21日,A股放量大跌,上证指数下跌2.45%,报收3834.89点,深证成指、创业板指分别下跌3.41%、4.02%,全市场近5100只个股下跌,前期高歌猛进的AI、芯片...
-
发布了文章 2025-11-18
黄金期货的“价格发现”功能如何体现?
黄金期货的“价格发现”功能是指在期货市场通过公开、公正、高效、竞争的期货交易运行机制,形成具有真实性、预期性、连续性和权威性价格的过程。这一功能主要通过以下几个方面得以体现。首先,众多参与者的交易行为是价格发现的基础。黄金期...
-
发布了文章 2025-11-17
哈佛第三季度比特币持仓大增257%至4.43亿美元成其最大公开头寸
监管文件显示,哈佛大学在2025年三季度大幅增持比特币相关资产,其持有的iShares比特币信托(IBIT)市值升至4.428亿美元,较第二季度增长257%,成为其披露持仓中的第一大单一资产,规模超过微软、亚马逊与英伟...










