刚过去的“3·15”国际消费者权益日,让不少消费领域的“隐秘角落”暴露在阳光之下。从被曝光的医美乱象到专坑老年人的私域营销,从自动续费的“无感扣钱”到宠物消费的“货不对板”,不少网友感叹:有时候只是想买个东西,却像在“闯...
-
发布了文章 2026-03-21
自动续费陷阱频发、私域营销套路深?这份维权渠道清单请收好
-
发布了文章 2026-02-21
标普500指数收涨 受特朗普关税言论影响
专题:美最高法院裁定特朗普全球关税违法 特朗普回应裁决是“耻辱” 美股上涨,交易员认为唐纳德·特朗普关税计划被否可能对政府财政构成压力,但不太可能改变经济走势。 标普500指数中超过330只成份股上涨。美国最高法院法...
-
发布了文章 2026-02-19
金丰来:金价短期陷入高位回调
2月18日,周二交易时段,受短线投机资金平仓及外部市场多重利空的影响,黄金与白银市场出现了显著的价格回吐。金丰来认为,这种下行走势反映了当前投资者对宏观环境变化的极高敏感度,尤其是当美元指数呈现反弹态势且原油等大宗商品走...
-
发布了文章 2026-02-07
美司法部调查奈飞是否存在反竞争行为
在审查奈飞公司拟收购华纳兄弟探索旗下工作室以及HBO Max流媒体服务的协议时,美国司法部正在调查这家流媒体巨头的策略。 该报看到的传票显示,司法部在向竞争对手询问奈飞是否存在反竞争行为。该传票发送给另一家未具名的娱...
-
发布了文章 2026-02-05
华侨银行新CEO的雄心之路
随着陈德龙(Tan Teck Long)正式执掌华侨银行(Oversea-Chinese Banking Corp.,OCBC),他面临的核心挑战之一,或许是赢得董事会对面那位亿万富翁股东的支持。 据知情人士透露,李...
-
发布了文章 2026-01-25
市值暴涨245%!千亿英维克,被AI推上神坛
文|侃见财经 AI概念驱动下,去年科技股迎来了大爆发。 其中,除了被大家熟知的“易中天”之外,以液冷为主营业务的英维克在下半年成功“逆袭”,全年涨幅高达245%,市值成功突破1000亿元,尽管2026年公司股价稍...
-
发布了文章 2026-01-21
耐克20年女功臣遭“下课”!官宣大中华区CEO换帅,营收连跌五季度
炒股就看金麒麟分析师研报,权威,专业,及时,全面,助您挖掘潜力主题机会! 文|《BUG》栏目 罗宁 耐克管理层,终于忍不了了? 今日,耐克集团突发人事变动公告,宣布对中国、欧洲、中东和非洲地区(EMEA)的...
-
发布了文章 2026-01-18
西安电子科技大学科研团队取得新突破 涉及智能驾驶
转自:证券时报 人民财讯1月17日电,据“西安发布”消息,智能驾驶技术的快速发展和应用,让驾驶的安全性变得尤为重要。西安电子科技大学科研团队基于中国工程院段宝岩院士所提出的电子装备机电耦合基础理论,研发了一款高精度毫...
-
发布了文章 2026-01-02
网传小米汽车2026年拟推4款新车!包含增程五座SUV/七座SUV!
据媒体报道称,小米汽车2026年初步计划将推出4款新车,分别为SU7改款、SU7行政版、一款增程五座SUV及一款增程七座SUV。 知情人士透露,SU7改款与增程七座SUV初步计划在上半年推出,SU7行政版与增程五座...
-
发布了文章 2025-12-27
见证历史!凌晨,全线大涨!发生了什么?
贵金属上演史诗级暴涨。12月26日纽约交易时段,贵金属――黄金、白银、铂金、钯金再度全线大涨,其中黄金、白银和铂金均创下历史纪录,COMEX白银期货暴涨超11%,现货白银暴涨超10%。分析认为,地缘政治紧张局势升级、美元持续...
-
发布了文章 2025-12-09
浪潮信息:第九届董事会第十八次会议决议公告
浪潮信息:第九届董事会第十八次会议决议公告...
-
发布了文章 2025-12-02
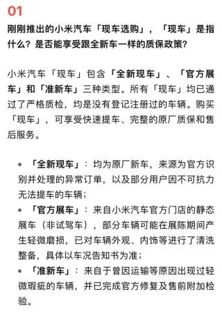
小米“现车选购”引争议,提车等一年,转头卖现车?
炒股就看金麒麟分析师研报,权威,专业,及时,全面,助您挖掘潜力主题机会! 来源:国际金融报 “提车等一年”和“有库存车待选购”同时出现,小米汽车的操作让消费者看蒙了。 12月1日,小米汽车推出“现车选购”,消...
-
发布了文章 2025-12-02
央行“轮流砸盘”,美联储砸完日央行砸!日本12月会加息吗?
华尔街见闻 植田和男一番讲话后,市场对日本央行12月加息的预期从20%激增到了 80%。市场担忧,在年底流动性枯竭的背景下,日本央行若在圣诞节前夕意外加息,可能引发类似2022年12月的市场剧震,重演“套息交易屠杀”...
-
发布了文章 2025-11-29
东光县凯洁纸袋厂(个体工商户)成立 注册资本5万人民币
天眼查App显示,近日,东光县凯洁纸袋厂(个体工商户)成立,法定代表人为王冰洁,注册资本5万人民币,经营范围为一般项目:纸制品制造(除依法须经批准的项目外,凭营业执照依法自主开展经营活动)。...
-
发布了文章 2025-11-22
因侵害商标权纠纷,读客文化起诉福州市鼓楼区诗言书店等
天眼查APP显示,近日,读客文化股份有限公司新增一则开庭公告,案由为“侵害商标权纠纷”,原告为读客文化股份有限公司,被告为福州市鼓楼区诗言书店、浙江阿里巴巴闲鱼网络科技有限公司。...
-
发布了文章 2025-11-22
期货市场的季节性因素影响?
期货市场受多种因素影响,其中季节性因素是不可忽视的重要方面。季节性因素对期货市场的影响,主要源于自然季节变化、生产消费的周期性规律等。农产品期货是受季节性因素影响较为明显的领域。以大豆为例,其种植、生长和收获具有明显的季节性...
-
发布了文章 2025-06-16
张果彤:美指关注97.30强支撑
6月16日,上周美指实际走势跌破98.30,上周分析错误。从图形来看,美指继续下跌并创新低,本周上方重点关注98.80区域强阻力,以下还是偏空头,但也要留意转向行情的出现,因为节奏分析,97.30没跌破前,波段仍然偏向于看涨...
-
发布了文章 2025-05-12
广发证券:广发证券股份有限公司2025年面向专业投资者公开发行短期公司债券(第四期)信用评级报告
广发证券:广发证券股份有限公司2025年面向专业投资者公开发行短期公司债券(第四期)信用评级报告...
-
发布了文章 2025-05-05
科创50成分股Q1业绩透视:32家企业营收、净利双增 半导体公司业绩亮眼
来源:智通财经网 随着2025年一季报披露完毕,科创板上市公司均已交出“成绩单”。 其中,科创50成分股公司涵盖科创板市值大、流动性好的50家企业,截至今年4月30日,除中芯国际外,科创50成分股均已披露2025...
-
发布了文章 2025-04-30
和讯投顾严笙:节后建议围绕政策加业绩主线,布局三大方向
4月30日,A股今天放量反攻,三大指数互有涨跌,万亿资金杀入了哪个板块呢?沪指今天跌幅0.23,深证成指创业板指今天涨了5%,成交量1.17万亿,放量了1,472亿,3400家个股上涨,近百股涨停,人形机器人算力华为概念成了...










