4月9日,券商板块开盘走强,顶流券商ETF(512000)场内价格现涨4.67%。刚刚披露一季度业绩的中信证券高调领涨逾8%,广发证券、华泰证券、东方财富涨超5%。...
-
发布了文章 2026-04-10
一季度净利大增,中信证券强势领涨8%,顶流券商ETF华宝(512000)猛攻逾4%,基金经理最新解读
-
发布了文章 2026-03-31
伊朗袭击中东关键生产设施,引发金属铝长期供应中断风险
随着地缘政治风险从源头上收紧供应,铝市场正经历实时价格重估。在伊朗袭击了中东两处生产设施后,伦敦金属交易所铝价在早盘交易中一度飙升6%,达到每吨3492美元。这一事态发展可能加剧该地区的供应中断,而该地区在全球产量中占有...
-
发布了文章 2026-03-29
止盈转亏!广汽集团2025年营收利润双下滑,合资、自主两头承压
3月27日,广汽集团(601238.SH,02238.HK)发布2025年业绩报告。报告期内,集团营业总收入965.42亿元,同比下滑10.43%;归母净利润-87.84亿元,同比暴跌1166.51%;扣非归母净利润-9...
-
发布了文章 2026-03-11
【机构策略】4月底之前 A股市场大概率以宽幅震荡为主
中原证券认为,周一,A股市场先抑后扬、小幅震荡整理。盘中油气开采、煤炭、IT服务以及通信服务等行业表现较好;林业、航空机场、航海装备以及电子元件等行业表现较弱。近期中东局势升级引发全球资本市场动荡,油价飙升带来的“滞胀”担忧...
-
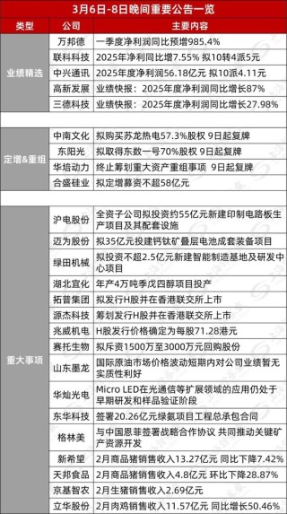
发布了文章 2026-03-08
002445重大资产重组,周一复牌
炒股就看金麒麟分析师研报,权威,专业,及时,全面,助您挖掘潜力主题机会! 中南文化(002445)“跨界”重组方案正式揭晓:公司拟通过“现金收购+定增募资”方式收购江阴苏龙热电有限公司(简称“苏龙热电”)57.3%股...
-
发布了文章 2026-02-27
灌南县高祥国再生资源回收经营部(个体工商户)成立 注册资本10万人民币
天眼查App显示,近日,灌南县高祥国再生资源回收经营部(个体工商户)成立,法定代表人为高祥国,注册资本10万人民币,经营范围为一般项目:再生资源回收(除生产性废旧金属);再生资源销售(除依法须经批准的项目外,凭营业执照依法自...
-
发布了文章 2026-02-24
2月24日美股成交额前20:IBM股价重挫13%,核心业务面临AI威胁
周一美股成交额第1名英伟达收高0.96%,成交324.92亿美元。英伟达周一宣布正与Akamai、Forescout、派拓网络、Xage Security、西门子展开合作,将加速计算和人工智能引入工业控制系统(OT)网络...
-
发布了文章 2026-02-17
中东突发!美国增派18架F-35战斗机!黄金、白银,巨震!
中东突发。 近日,美伊对峙持续升级,美军18架F-35A“闪电II”战斗机16日启程前往中东。这是近几个月来规模最大的单次F-35部署之一。 此外有卫星图像显示,美国航母现身阿曼海岸。...
-
发布了文章 2026-01-13
定州市玉露冰肤护肤品店(个体工商户)成立 注册资本4万人民币
天眼查App显示,近日,定州市玉露冰肤护肤品店(个体工商户)成立,法定代表人为宋佳美,注册资本4万人民币,经营范围为一般项目:化妆品零售;日用品销售;互联网销售(除销售需要许可的商品);个人互联网直播服务;五金产品零售;卫生...
-
发布了文章 2025-12-14
汽车发动机保养最佳方法是什么?
汽车发动机作为车辆的核心部件,其良好的保养状况对于整车性能和使用寿命至关重要。以下将为您详细介绍一些发动机保养的最佳方法。定期更换机油是发动机保养的基础且关键的环节。机油在发动机中起到润滑、清洁、散热和防锈等作用。不同类型的...
-
发布了文章 2025-12-14
银行外汇业务对个人投资影响大吗?
在全球经济一体化的大背景下,个人投资的渠道日益多元化,银行外汇业务逐渐成为众多投资者关注的领域。那么,银行外汇业务究竟会对个人投资产生怎样的影响呢?首先,银行外汇业务为个人投资提供了更多的选择。传统的个人投资主要集中在股票、...
-
发布了文章 2025-12-05
Anthropic签署2亿美元协议,将其大语言模型接入Snowflake客户平台
人工智能研究实验室Anthropic在争取企业客户方面的步伐丝毫未减。该公司周三宣布,将扩大与云计算数据公司Snowflake的合作关系,双方签署了一份价值 2 亿美元的多年期人工智能合作协议。根据协议,Anthropi...
-
发布了文章 2025-11-30
招商策略:跨年行情,蓝筹启动
炒股就看金麒麟分析师研报,权威,专业,及时,全面,助您挖掘潜力主题机会! 来源:招商证券策略研究 展望12月,市场在经历了三个月的震荡蓄势后,终于要选择方向,而选择向上突破发动跨年行情的概率较高。结合三季报,十五...
-
发布了文章 2025-11-23
房产短期投资有哪些风险?
房产短期投资在房地产市场中是不少投资者会选择的方式,但其中蕴含着诸多风险,需要投资者谨慎考量。市场波动风险是房产短期投资面临的重要挑战之一。房地产市场受宏观经济环境、政策调控等多种因素影响,价格波动较为频繁。在短期内,市场可...
-
发布了文章 2025-11-17
冲着“高股息”买指数,能稳赚吗?
在“低利率+资产荒”背景下,红利资产成为“风险厌恶”仓位的重要出口。 投资红利指数,我们经常看一个指标——“股息率”(=现金分红/总市值*100%)。 但指数的“股息率”,跟存款“利率”有很大的不同: “股息”是公司与投资者...
-
发布了文章 2025-11-13
保险能降低创业风险吗?
创业是一条充满挑战与不确定性的道路,创业者们面临着各种各样的风险。在这种情况下,保险是否能起到降低风险的作用,成为了许多创业者关心的问题。保险本质上是一种风险转移的工具。它通过集合大量的风险单位,将个体面临的风险分散到整个群...
-
发布了文章 2025-11-05
吉安市吉州区黄余再生资源有限公司成立 注册资本100万人民币
天眼查App显示,近日,吉安市吉州区黄余再生资源有限公司成立,法定代表人为刘有谊,注册资本100万人民币,经营范围为一般项目:再生资源加工,水污染治理,矿物洗选加工,再生资源回收(除生产性废旧金属),再生资源销售,建筑材料销...
-
发布了文章 2025-06-14
新疆富蕴农村商业银行被罚61.5万元:违反反洗钱管理规定等
6月13日金融一线消息,据中国人民银行阿勒泰地区分行行政处罚决定信息公示表显示,新疆富蕴农村商业银行股份有限公司因违反反洗钱管理规定、违反征信管理规定、违反金融科技管理规定、违反金融统计管理规定,被警告,并处61.5万元...
-
发布了文章 2025-05-31
广东宏铭泰再生资源回收利用有限公司成立 注册资本518万人民币
天眼查App显示,近日,广东宏铭泰再生资源回收利用有限公司成立,法定代表人为陈伟平,注册资本518万人民币,经营范围为一般项目:再生资源回收(除生产性废旧金属);再生资源加工;再生资源销售;生产性废旧金属回收;非金属废料和碎...
-
发布了文章 2025-05-02
麦格纳计划实施成本削减措施以缓冲关税冲击
加拿大汽车零部件供应商麦格纳国际公司周五表示,其计划实施成本节约措施,以缓冲美国总统唐纳德・特朗普大规模关税政策带来的冲击。 该公司之所以出台成本削减计划,是因为其第一季度利润未达预期,原因是全球汽车产量下降了 3%...










